![]() |
ENGLISH |
|---|
中国是农业大国,农业发展是中国提升整体经济的基础。这表明在农业发展中中国有着举足轻重的地位。近年来,为了促进经济更稳定的增长,国家对农业发展进行了改革和调整。其中之一就是全力发展农业的机械化水平。以农业机械化这个杠杆,撬动农业生产力的全面提升;以农业机械化为先导,实现农业现代化,从而加快农业的发展速度和质量。
农业是国民经济的基础,农业生产力水平的高低直接影响着国民经济的发展,而农业机械化程度则成为了当今社会衡量国家农业发展水平的一个重要标志。2018年全球农业机械市场规模为1310亿美元,较2017年同比增长2.34%;2019年全球农业机械市场规模为1303亿美元,较2018年同比下降0.53%。

资料来源:中国农机工业协会、智研咨询整理
改革开放以后,中国的农机技术不断与世界先进技术接轨,不断汲取世界先进技术,因此中国农机行业得到快速发展。2018年中国规模以上农机企业主营业务收入为2601.32亿元,较2017年同比下降39.38%;2019年中国规模以上农机企业主营业务收入为2464.67亿元,同比下降5.25%。

资料来源:中国农机工业协会、智研咨询整理
2018-2019年中国农机行业利润总额增速为负值,2018年中国农机行业利润总额增速为-15.76%,2019年中国农机行业利润总额增速为-0.25%。

资料来源:中国农机工业协会、智研咨询整理
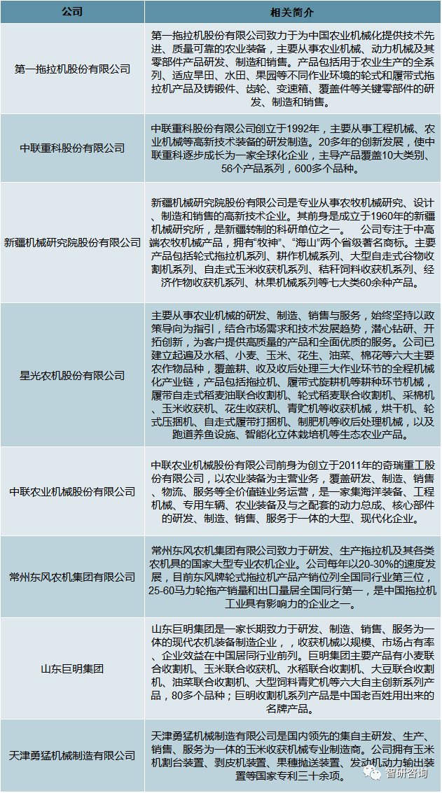
国外农机企业以其强大的经济技术实力、成熟的产品和生产管理经验,占领了中国主要高端农机市场,控制了高技术、高效益的产品领域。而国内的农机企业却是“低端混战”愈演愈烈,呈现“高端失守”的局面。近年来,在国家一系列政策措施的支持下,中国农机行业在高端领域奋力追赶,中国规模较大的农机企业包括第一拖拉机股份有限公司、中联重科股份有限公司、新疆机械研究院股份有限公司等企业。
中国农机行业相关公司

资料来源:智研咨询整理
2018年一拖股份、新研股份、中联重科及星光农机营业收入分别为56.82亿元、18.80亿元、286.97亿元、5.96亿元;2019年一拖股份、新研股份、中联重科及星光农机营业收入分别为58.30亿元、12.50亿元、433.07亿元、7.05亿元。

资料来源:公司年报、智研咨询整理
2018年一拖股份、新研股份、中联重科及星光农机农业机械营业收入分别为50.86亿元、4.05亿元、14.77亿元、5.91亿元;2019年一拖股份、新研股份、中联重科及星光农机农业机械营业收入分别为52.57亿元、4.17亿元、15.83亿元、7.01亿元。

资料来源:公司年报、智研咨询整理
2019年一拖股份、新研股份、中联重科及星光农机农业机械营业成本分别为44.78亿元、3.42亿元、15.15亿元、5.26亿元。

资料来源:公司年报、智研咨询整理
随着中国农业机械化水平的稳步提升,农业的生产规模开始逐步增大,这就使得中国在实现农业产业化的过程中,离不开农机工程的合理科学发展,应当不断改善农机的设施装备结构,不断提高相关工作人员的综合素质。
发展策略

资料来源:智研咨询整理
请进入微信公众号
IFPE食机展
阅读更精彩!