![]() |
ENGLISH |
|---|
垂直多关节工业机器人是我国工业机器人的要产品,近年来产出较为稳定。在应用方面,垂直多关节工业机器人主要用于汽车制造,其中重载垂直多关节工业机器人主要用于汽车整车制造,轻载则主要用于汽车零部件。
在国内市场上,我国的垂直多关节工业机器人国产化程度不高,尤其是重载垂直多关节工业机器人中外资厂商占比高达74%。总体来看,垂直多关节工业机器人为主要产品,且国产化程度有待提高。
据MIR统计,2020年垂直多关节机器人在中国市场中的销量在各机型中依然位居首位,全年销售总销量的63%;SCARA机器人全年销售占比为30%;另外,协作机器人与Delta机器人销售占比分别为4%与3%。

作为工业机器人主要产品的多关节机器人中,6轴机器人是其中的主要产品,2016-2020年6轴机器人的出货量整体呈增长趋势,近年来变化较为稳定,在2020年时出货量达到107839台。

在垂直多关节机器人应用领域方面,重载垂直多关节机器人与轻载垂直多关节机器人均在汽车领域使用较多,其中能够更多重量的重载垂直多关节机器人主要应用于汽车整车制造,应用比例约为28%;轻载垂直多关节机器人则主要应用于汽车零部件领域,应用比例约为22%。

在垂直多关节机器人厂商占比方面,类似于工业机器人,我国垂直多关节机器人中,重载垂直多关节机器人的市场份额主要被发那科、安川电机、库卡、川崎与ABB五家厂商占有,占比约为74%;轻载垂直多关节机器人的市场份额主要被发那科、ABB、安川电机、那智不二越与库卡五家外资厂商占领,占比约为50%。

注:重载垂直多关节机器人中TOP5外资分别是发那科、安川电机、库卡、川崎与ABB;轻载垂直多关节机器人中TOP5外资分别是发那科、ABB、安川电机、那智不二越与库卡。
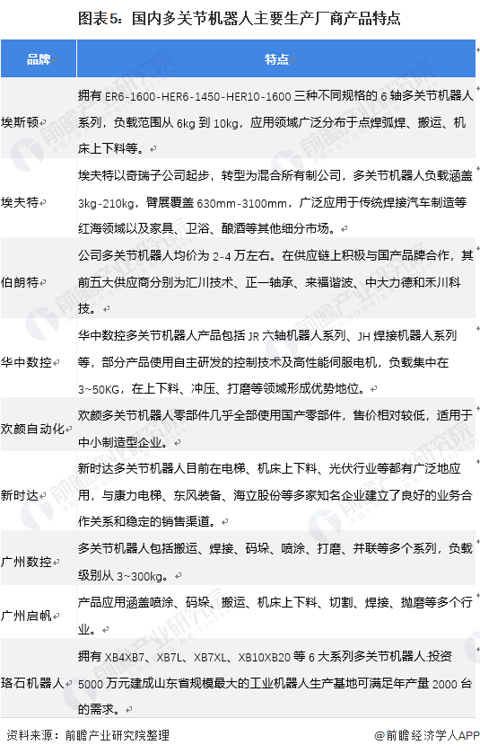
虽然目前国内垂直多关节机器人主要被外资厂商占领,但是国产企业正在加快国产替代进程,诸如埃斯顿、埃夫特、 伯朗特等著名机器人厂商在垂直多关节机器人方面也有所发展,具体情况如下:
