![]() |
ENGLISH |
|---|
几十年来,全球包装行业在几个大趋势的推动下实现了健康增长。他们将继续塑造业务发展,我们预计其中两个——可持续性和数字化(尤其是电子商务),将为行业领导者带来重大挑战,以及千载难逢的转型机会。
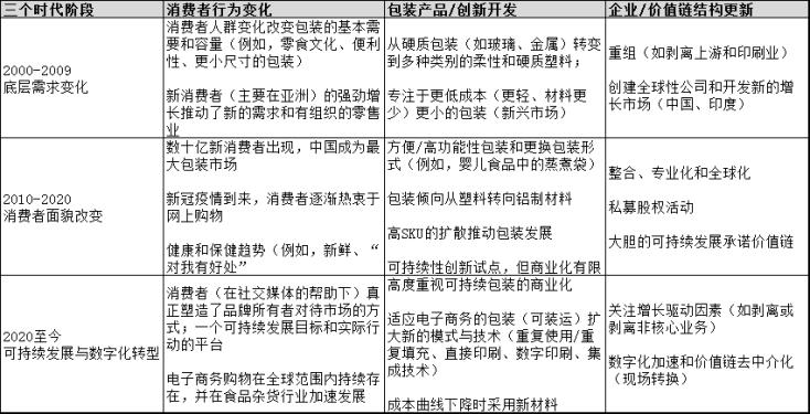
为了解未来的发展,我们回顾了包装行业在过去几十年的适应情况。每个时代都以消费者行为的巨大变化为特征,这些变化带来了包装产品和其他创新,最终导致了新的企业和价值链结构。值得注意的是,随着这三个时代的推进,数字设备和社交媒体的普及,加快了变革的步伐,并影响了颠覆的类型。
包装是大多数消费者日常生活的关键推动力。它有助于支持零售店的购买决策过程,为品牌所有者创建具有成本效益的交付系统,最大限度地减少整个价值链中的产品破损和食物浪费,并满足消费者对便利的需求。那么想要在包装行业持续立足并走在行业最前端,在包装这一波涛汹涌的水域航行呢?到2030年的下一个常态期间,包装行业又将发生什么呢?
要了解未来,行业领导者必须考虑包装行业的来源。
在已经确定的三个时代中的每一个都以消费者行为的重大变化为特征,这促进了创新和新包装产品的开发。市场和全球环境的变化最终也导致了企业和价值链结构的更新。

这个时代的主要变化包括不断增加使用软包装和硬质塑料(如PET塑料包装)来替代金属、纸张和玻璃等硬质材料。这里的目标是满足消费者对便利性的需求——例如,即食、便携和更小的(包括单份)包装——以改进功能并降低成本。
这个时代始于大金融危机的不确定性和破坏性。尽管面临整体经济挑战,但大多数全球包装企业都从危机中强势崛起:它们因基材选择的持续变化(如蒸煮袋)和蓬勃发展的新兴市场的扩张而实现了稳定增长。在这个时代,中国超越北美成为全球最大的包装市场。
接近尾声时,可持续性意识显著提高:消费者开始反对包装反作用于环境,遏制这一问题的行动变得更加普遍。品牌所有者通过大胆承诺实现完全可回收性并增加对回收材料的使用来应对这种增加的公众和监管带来的压力。非塑料(如金属、玻璃和纸基)基材的使用有所增加,对可持续发展的压力越来越大,对创新的需求也越来越大。
转型变革的时代已经来临,变革的步伐正在迅速加快。可持续性和数字化是塑造这个时代的大趋势。这将是迄今最具颠覆性的、带来不确定性、挑战和机遇。

最重要的是,随着针对全球消费者关注的新法规的出现,“洗绿”不再使用。资本分配已经并将越来越多地基于企业的可持续性和业绩。企业将通过三个方面集中注意力:减少排放、改善循环性和减少碳足迹。因此,我们期望对真正的可持续性有更平衡的理解。