![]() |
ENGLISH |
|---|
本文核心数据:食品包装行业上市公司汇总、食品包装行业上市公司基本信息、食品包装行业上市公司食品包装业务布局
食品包装是食品商品的组成部分,食品工业过程中的主要工程之一。目前,我国食品包装行业的上市公司分布在各产业链环节,具体包括:
上游通用塑料上市公司:金发科技(600143)、沃特股份(002886)和国恩股份(002768);包装用纸上市公司太阳纸业(002078)、仙鹤股份(603733)、晨鸣纸业(000488)和华泰股份(600308)等;包装专用设备上市公司泰瑞机器(603289)、伊之密(300415)和克劳斯(600579)等。
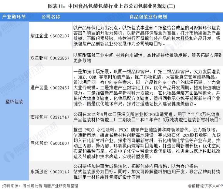
中游纸质食品包装上市公司:合兴包装(002228)、新通联(603022)、仙鹤股份(603733)等;塑料包装上市公司紫江企业(600210)、双星新材(002585)、通产丽星(002243)和宏裕包材(837174)、巨化股份(600160)、永新股份(002014)等;金属包装上市公司嘉美包装(002969)、昇兴股份(002752)、宝钢包装(601968)、奥瑞金(002701)等。





从目前食品包装行业的上市公司业务布局来看,双星新材、通产丽星、宏裕包材、永新股份等企业业务布局较广,业务布局覆盖了国内和国外地区。


目前,我国食品包装行业的龙头上市企业中,奥瑞金、宝钢包装、合兴包装食品包装业务收入规模较大,处于行业领先地位。

图表8:中国食品包装行业上市公司——食品包装业务业绩对比(一)

近年来,政府及主管部门相继出台了《绿色包装评价方法与准则》、《完善促进消费体制机制实施方案(2018-2020年)》、《关于积极推进供应链创新与应用的指导意见》等政策,进一步引导包装行业向高端智能、绿色环保、可循环方向转型发展,鼓励“绿色包装”产品及服务为行业发展的重点。据此,食品包装行业企业的上市公司也明确了其包装业务的发展布局:


以上数据及分析请参考于前瞻产业研究院《中国食品包装行业市场前瞻与投资战略规划分析报告》,同时前瞻产业研究院还提供产业大数据、产业研究、政策研究、产业链咨询、产业图谱、产业规划、园区规划、产业招商引资、IPO募投可研、IPO业务与技术撰写、IPO工作底稿咨询等解决方案。